|
поиск
в избранное
карта сайта
|
| |
 |
РЕМОНТ ОБСЛУЖИВАНИЕ ЭКСПЛУАТАЦИЯ АВТОМОБИЛЕЙ Ауди 80, Авант (Б4). Audi 80 / Avant (B4) (с 1991 по 1995 год выпуска)
полные технические характеристики. диагностика. электросхемы
|
|
|
|
|
|
 |
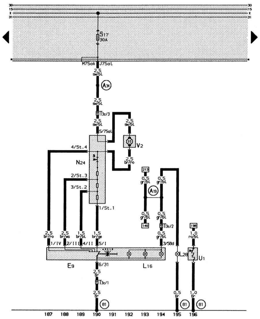
14.12.13. Система вентиляции салона, прикуриватель
|
|
|
Copyright © 2026 Все права защищены. Все торговые марки являются собственностью их владельцев. |